PytorchでMNIST(全結合)

PytorchでMNISTを全結合でやってみる。

ライブラリインポート

import numpy as np
import matplotlib.pyplot as plt
import torch
import torch.nn as nn
import torch.optim as optim
from torchinfo import summary
from torchviz import make_dot
import torchvision.datasets as datasets
import torchvision.transforms as transforms
from torch.utils.data import Dataset
from torch.utils.data import DataLoader

データセット構築

MNISTのデータをダウンロードしてDatasetとして保持⇒Dataloaderに渡してミニバッチに分割⇒機械学習。という流れ。

データセット構築において、このDataset ⇒ Dataloaderの流れがPytorchでの一般的なプロセスになるなのだと思う。

MNISTの場合、

train_dataset = datasets.MNIST(root='./data',
                               train=True,
                               transform=transforms.ToTensor(),
                               download=True)

test_dataset = datasets.MNIST(root='./data',
                              train=False,
                              transform=transforms.ToTensor(),
                              download=True)

batch_size = 500
train_loader = DataLoader(train_dataset, 
                          batch_size = batch_size, 
                          shuffle = True)

test_loader = DataLoader(test_dataset,
                         batch_size = batch_size, 
                         shuffle = False)

for epoch in range(total_epoch):
    for train_inputs, train_labels in train_loader:
        ...
    for test_inputs, test_labels in test_loader:
        ...

なんてするのだが、torchvision.datasets.MNISTが一発でDatasetを作ってくれるため、ブラックボックス過ぎて自分で任意のデータを学習したい時にDatasetを作る方法がわからない。

以下、自分でDatasetを作る方法。

torch.utils.data.TensorDataset

numpy配列 ⇒ Tensor ⇒ Datasetで作成する流れ。

from sklearn.datasets import load_iris
iris = load_iris()

from torch.utils.data imoprt TensorDataset
dataset = TensorDataset(torch.FloatTensor(iris.data), torch.LongTensor(iris.target))

Irisデータセットについては、2値分類で中身については取り扱ってるので、同じようなデータセットをNumpyで作れば良い。

torch.utils.data.Dataset

TensorDatasetでだいたいいけそうだが、自作のDatasetクラスを作る方法もある。この場合、torchvision.transformsとか使って前処理を色々できるし、__init__()の引数で様々なケースに対応できる。

  • __len__() : クラスインスタンスにlen()を使った時に呼ばれる関数
  • __getitem__() : クラスインスタンスの要素を参照するときに呼ばれる関数

が必ず必要。

__getitem__()の返り値として、indexで指定された要素のデータとラベルをTensorで返すようにする。

例えば、CSVファイルを読み込んでデータセットにする場合は以下。

import pandas as pd

class WineDataset(Dataset):
    def __init__(self, csv_path):
        df = pd.read_csv(csv_path)
        self.data = df.iloc[:, 1:].values
        self.labels = df.iloc[:, 0].values - 1

    # len()を使用すると呼ばれる
    def __len__(self):
        return len(self.labels)

    # 要素を参照すると呼ばれる関数
    def __getitem__(self, idx):
        data = torch.FloatTensor(self.data[idx])
        labels = torch.LongTensor(self.labels[idx])
        return data, labels

# Wineのデータセット
dataset = WineDataset('https://archive.ics.uci.edu/ml/machine-learning-databases/wine/wine.data')

torchvision.datasets.ImageFolder

画像をディレクトリごとに分けておけば、読み込んでデータセットにしてくれる。

サブディレクトリの名前がクラス名となる。クラス ID はクラス名を辞書順ソートして、0, 1, … となる。ImageFolder.class_to_idxでクラス名とクラスIDの対応を取得できる。

img
├── cat
│   ├── a.jpg
│   ├── b.jpg
│   └── c.jpg
├── dog
│   ├── a.jpg
│   ├── b.jpg
│   └── c.jpg
└── mouse
    ├── a.jpg
    ├── b.jpg
    └── c.jpg
dataset = datasets.ImageFolder(root='./img',
                               transform=transforms.ToTensor())

全結合用MNISTデータセット

今回はCNNでなく全結合層を作って解いてみるので、それ用のデータセットを作る。torchvision.transformsでTensor化⇒正規化[-1,1]⇒1次元化を行う。

transform = transforms.Compose([
    transforms.ToTensor(),                     # Tensor化
    transforms.Normalize(0.5, 0.5),            # 正規化
    transforms.Lambda(lambda x: x.view(-1))    # 1階Tensorに変換
])

train_dataset = datasets.MNIST(root='./data',
                               train=True,
                               transform=transform,
                               download=True)

test_dataset = datasets.MNIST(root='./data',
                               train=False,
                               transform=transform,
                               download=True)

データローダーによるミニバッチデータ作成

batch_size = 500
train_loader = DataLoader(train_dataset, 
                          batch_size = batch_size, 
                          shuffle = True)

test_loader = DataLoader(test_dataset,
                         batch_size = batch_size, 
                         shuffle = False)

モデル定義

今回は下記のようなモデルを作る。28×28=784が入力層となり、出力層は0から9までのラベルが10個である。隠れ層は1層で、128個のニューロンを持つ。活性化関数はReLU関数。

class Net(nn.Module):
    def __init__(self, n_input, n_output):
        super().__init__()

        self.l1 = nn.Linear(n_input, 128)
        self.l2 = nn.Linear(128, n_output)
        self.relu = nn.ReLU(inplace=True)
   
    def forward(self, x):
        x1 = self.l1(x)
        x2 = self.relu(x1)
        x3 = self.l2(x2)
        return x3

損失関数と最適化関数定義

net = Net(784, 10)                                # インスタンスの生成
criterion = nn.CrossEntropyLoss()                 # 損失関数: 交差エントロピー関数
lr = 0.01                                         # 学習率
optimizer = optim.SGD(net.parameters(), lr=lr)    # 最適化関数: 勾配降下法

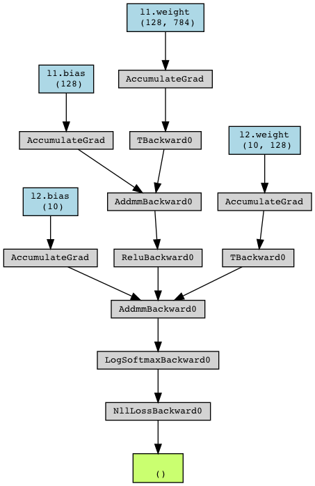
計算グラフ

とりま計算グラフを出してみる。

dammy_inputs, dammy_labels = next(iter(train_loader))      # データローダーから最初の1つを取得
dammy_output = net(dammy_inputs)                           # とりま一回計算
loss = criterion(dammy_output, dammy_labels)               # とりま一回損失計算
g = make_dot(loss, params=dict(net.named_parameters()))    # 計算グラフ可視化
display(g)

ループ計算

total_epoch = 100       # epoch数
log = np.zeros((0, 5))  # 損失・精度記録用

for epoch in range(total_epoch):
    train_acc, train_loss = 0, 0
    test_acc, test_loss = 0, 0
    n_train, n_test = 0, 0

    # 訓練フェーズ
    for inputs, labels in train_loader:
        n_train += len(labels)

        optimizer.zero_grad()                               # 勾配値初期化
        outputs = net(inputs)                               # 予測計算
        loss = criterion(outputs, labels)                   # 損失計算
        loss.backward()                                     # 勾配計算
        optimizer.step()                                    # パラメータ更新
        predicted = torch.max(outputs, 1)[1]                # 予測ラベル選択
        train_loss += loss.item()                           # 損失集計
        train_acc += (predicted == labels).sum().item()     # 精度集計

    # 予測フェーズ
    with torch.no_grad():
        for inputs_test, labels_test in test_loader:
            n_test += len(labels_test)

            outputs_test = net(inputs_test)                              # 予測計算
            loss = criterion(outputs_test, labels_test)                  # 損失計算
            predicted_test = torch.max(outputs_test, 1)[1]               # 予測ラベル選択
            test_loss += loss.item()                                     # 損失集計
            test_acc += (predicted_test == labels_test).sum().item()     # 精度集計

    # 評価値の算出・出力
    train_acc = train_acc / n_train
    test_acc = test_acc / n_test
    train_loss = train_loss * batch_size / n_train
    test_loss = test_loss * batch_size / n_test
    print(f'Epoch [{epoch + 1}/{total_epoch}], loss: {train_loss:.5f} acc: {train_acc:.5f} val_loss: {test_loss:.5f}, val_acc: {test_acc:.5f}')
    ary = np.array([epoch + 1, train_loss, train_acc, test_loss, test_acc])
    log = np.vstack((log, ary))

結果

損失

plt.plot(log[:,0], log[:,1], 'b', label='train')
plt.plot(log[:,0], log[:,3], 'k', label='test')
plt.xlabel('epoch')
plt.ylabel('loss')
plt.legend()
plt.show()

精度

plt.plot(log[:,0], log[:,2], 'b', label='train')
plt.plot(log[:,0], log[:,4], 'k', label='test')
plt.xlabel('epoch')
plt.ylabel('accuracy')
plt.legend()
plt.show()
print(f'Init: Loss: {log[0,3]:.5f} Accuracy: {log[0,4]:.5f}')
print(f'Last: Loss: {log[-1,3]:.5f} Accuracy: {log[-1,4]:.5f}')

Init: Loss: 1.35532 Accuracy: 0.74520
Last: Loss: 0.17548 Accuracy: 0.94960

精度が95%とかなりよい。たった一層の隠れ層だけで随分と良い精度になるものだ。

可視化して確認

test_inputs, test_labels = next(iter(test_loader))  # DataLoaderから最初の1セットを取得する
with torch.no_grad():
    test_outputs = net(test_inputs)
predicted = torch.max(test_outputs, 1)[1]

plt.figure(figsize=(10, 8))
for i in range(50):
    ax = plt.subplot(5, 10, i + 1)

    image = test_inputs[i]
    label = test_labels[i]
    pred = predicted[i]
    c = 'k' if pred == label else 'r'

    image2 = (image + 1)/ 2        # imgの値の範囲を[0, 1]に戻す

    # イメージ表示
    plt.imshow(image2.reshape(28, 28),cmap='gray_r')
    ax.set_title(f'{label}:{pred}', c=c)
    ax.get_xaxis().set_visible(False)
    ax.get_yaxis().set_visible(False)
plt.savefig('result.png')

コメントする

メールアドレスが公開されることはありません。 が付いている欄は必須項目です